
Essential Checklist for CPT Code for Vulvar Skin Tag Removal
Introduction
Understanding the complexities of medical billing is essential, particularly regarding procedures such as vulvar skin tag removal. The CPT Code 56605 serves as a critical identifier for this specific excision. However, navigating the associated documentation and reimbursement policies can be challenging for healthcare professionals. This article presents a comprehensive checklist that outlines the necessary steps and considerations for accurate coding and billing. By ensuring compliance, practitioners can minimize the risk of claim denials.
How can healthcare providers effectively manage the intricacies of CPT 56605 while maximizing their reimbursement potential?
Understand CPT Code 56605 for Vulvar Skin Tag Removal
CPT Code 56605 is specifically designated for the excision of a single lesion from the vulva or perineum, typically performed under local anesthesia. It is crucial to record this procedure as an independent process, confirming that the lesion is a skin tag rather than a more complex condition that would necessitate a different classification. Refer to the American Medical Association (AMA) guidelines for the appropriate use of CPT Code 56605, which outline the necessary documentation and billing practices. Staying informed about updates to programming guidelines that may influence the application of CPT 56605 is essential, as these changes can impact reimbursement and compliance.
Real-world examples of CPT Code 56605 in practice can significantly enhance understanding and application, ensuring that all classifications are in line with current standards and payer requirements. Incorrect or incomplete programming can result in claim denials or rejections, delayed payments, and an increased administrative workload. Healthcare Partners Consulting addresses these challenges by reviewing and rectifying billing prior to claim submission, ensuring adherence to payer-specific guidelines and the latest updates on CPT, ICD-10, and HCPCS.
The average Medicare non-facility payment for CPT Code 56605 is approximately $97.35, providing important financial context for the procedure. Additionally, the Work RVU for CPT Code 56605 is around 1.10, reflecting the complexity and resource allocation associated with this procedure.
Commonly paired ICD-10 codes with CPT Code 56605 include:
- N90.3 (dysplasia of vulva, unspecified)
- N90.0 (VIN I)
- N90.1 (VIN II)
- D07.1 (carcinoma in situ of vulva)
- C51.9 (malignant neoplasm of vulva, unspecified)
- N90.61 (lichen sclerosus)
As Katy Piper notes, "Vulvar biopsy claims fail not because coders pick the wrong base code but because the supporting documentation, modifier logic, and diagnosis linkage fall short of payer requirements." This highlights the importance of comprehensive documentation and compliance with programming practices, a focus that Healthcare Partners Consulting emphasizes in its methodology.

Verify Documentation Requirements for Accurate Billing
Ensure that all patient records include comprehensive descriptions of the lesion, detailing its size, location, and associated symptoms. It is essential to document the medical necessity for the procedure clearly, including any prior treatments or evaluations that substantiate the need for removal. Additionally, collect and maintain signed consent forms that outline the procedure, its risks, and the patient's understanding of these elements.
Record the specific method of removal employed, along with any complications that may arise during the procedure. It is crucial to review and adhere to payer-specific documentation requirements to ensure compliance with their policies, thereby avoiding claim denials. Notably, approximately 80% of medical bills contain errors, underscoring the significance of accurate documentation in preventing billing mistakes.
Remember to utilize the correct CPT codes, including the CPT code for vulvar skin tag removal, such as 11200 for the removal of up to 15 growths and 11201 for each additional set of 10, to ensure proper billing. The team at Healthcare Partners Consulting reviews and corrects coding issues prior to claim submission, effectively reducing errors from the outset and enhancing compliance.

Outline Steps for Coding Multiple Skin Tag Removals
Use CPT Code 11200 for the removal of the first 15 lesions in a single session. For every additional 10 lesions, apply CPT Code 11201 as an add-on code. It is essential to accurately record the total number of skin lesions excised, including any symptoms such as bleeding, discomfort, or irritation, to substantiate the classification and demonstrate medical necessity. Avoid billing CPT 11200 multiple times during the same session; instead, utilize the add-on code for any extra lesions. Consult payer guidelines for specific requirements regarding the billing of multiple procedures, including the need for pre-authorization for larger removals.
Implementing a standardized documentation template is crucial for ensuring consistency and reducing query rates in claims processing. Be aware that insurance may deny coverage for cosmetic removals; therefore, thorough documentation of the medical necessity of the procedure is vital. Incorrect or incomplete coding can lead to claim denials, delayed payments, and increased administrative workload. For instance, if skin tags are incorrectly coded as cosmetic rather than medically necessary, this could result in claim denials. Additionally, incomplete documentation may increase the administrative burden as staff must address queries from payers.
Healthcare Partners Consulting focuses on examining and rectifying billing issues before claims are submitted, ensuring compliance and minimizing errors from the outset. Our team is well-versed in the nuances of behavioral health coding, including 90791/90837, E/M codes, incident-to rules, and supervision requirements, which further enhances our accuracy in coding.

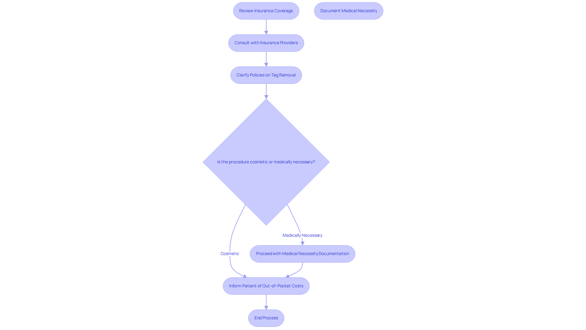
Review Insurance Coverage and Reimbursement Policies
Consult with major insurance providers to clarify their policies on tag removal, emphasizing the distinctions between cosmetic and medically necessary procedures. Medicare typically covers the removal of lesions only when deemed medically essential, such as when these growths cause symptoms that require evaluation or impede bodily function. It is crucial to inform patients about potential out-of-pocket costs, which may include:
- A Part B monthly premium of $202.90 in 2026
- An annual deductible of $283
- A 20% coinsurance of the Medicare-approved cost after the deductible is satisfied
Most insurance policies do not cover the purely cosmetic removal of asymptomatic growths.
Stay updated on any changes in insurance policies that could impact reimbursement for tag removal procedures. For instance, documentation of medical necessity is critical, as coverage may extend to symptomatic lesions that cause pain, bleeding, or irritation. It is essential to document all communications with insurance providers regarding coverage determinations to support claims effectively. This includes maintaining records of specific symptoms experienced by patients, as these details are vital for justifying medical necessity.
Utilize resources such as the CMS website for the latest updates on coverage policies related to skin tag removal, ensuring compliance with current regulations and reimbursement practices.

Conclusion
Understanding CPT Code 56605 for vulvar skin tag removal is crucial for accurate billing and compliance within the healthcare system. This code plays a significant role not only in securing appropriate reimbursement but also in upholding the integrity of medical documentation and coding practices. By adhering to established guidelines, healthcare providers can confidently navigate the complexities of coding and billing.
Key insights include:
- The necessity of comprehensive documentation
- The correct application of CPT codes for multiple skin tag removals
- A thorough understanding of insurance coverage policies
It is essential to distinguish between cosmetic and medically necessary procedures, as this knowledge directly influences reimbursement outcomes. Furthermore, staying updated on payer-specific guidelines can substantially mitigate the risk of claim denials and reduce administrative burdens.
Ultimately, strict adherence to CPT coding standards and meticulous documentation practices enhance billing efficiency and ensure that patients receive necessary care without unexpected costs. Healthcare providers are encouraged to leverage available resources and consult with experts to maintain compliance and optimize reimbursement for vulvar skin tag removal procedures. By taking these proactive measures, a more effective healthcare environment can be fostered, benefiting both providers and patients.
Frequently Asked Questions
What is CPT Code 56605 used for?
CPT Code 56605 is specifically designated for the excision of a single lesion from the vulva or perineum, typically performed under local anesthesia.
Why is it important to correctly document the use of CPT Code 56605?
Correct documentation is crucial to confirm that the lesion is a skin tag rather than a more complex condition that would require a different classification. This ensures compliance with billing practices and reduces the risk of claim denials.
What guidelines should be followed when using CPT Code 56605?
The American Medical Association (AMA) guidelines should be referred to for the appropriate use of CPT Code 56605, which outline necessary documentation and billing practices.
What are the potential consequences of incorrect programming related to CPT Code 56605?
Incorrect or incomplete programming can result in claim denials or rejections, delayed payments, and an increased administrative workload.
How does Healthcare Partners Consulting assist with CPT Code 56605?
Healthcare Partners Consulting reviews and rectifies billing prior to claim submission, ensuring adherence to payer-specific guidelines and the latest updates on CPT, ICD-10, and HCPCS.
What is the average Medicare payment for CPT Code 56605?
The average Medicare non-facility payment for CPT Code 56605 is approximately $97.35.
What is the Work RVU for CPT Code 56605?
The Work RVU for CPT Code 56605 is around 1.10, indicating the complexity and resource allocation associated with the procedure.
What are some commonly paired ICD-10 codes with CPT Code 56605?
Commonly paired ICD-10 codes include N90.3 (dysplasia of vulva, unspecified), N90.0 (VIN I), N90.1 (VIN II), D07.1 (carcinoma in situ of vulva), C51.9 (malignant neoplasm of vulva, unspecified), and N90.61 (lichen sclerosus).
What does Katy Piper highlight regarding vulvar biopsy claims?
Katy Piper notes that vulvar biopsy claims often fail not due to incorrect coding but because the supporting documentation, modifier logic, and diagnosis linkage do not meet payer requirements.

